RB16 Datasheet
The RB16 is not recommended for new designs ( NRND ). See the compliance page for more details.
The RB16 is made by EIC and is an accessory for the LabJack U12. It provides an interface between industry standard I/O modules (e.g. 70M modules from Grayhill) and the D lines on the U12.
Description
The RB16 provides a versatile method for electricians, engineers, and other qualified individuals, to interface a PC with high voltages/currents. A row of screw terminals provides the interface to the high level isolated signals. These can be either 120/240-volt AC signals or 3 to 60 volt DC signals. The DB25 connector provides the interface to standard logic level signals (+5 volt levels). The RB-16 was designed to be pin compatible with the LabJack U12, which is a USB-based multifunction data acquisition and control device. The RB16 also comes with a DB25 male to female cable for connection to the LabJack or other equipment.
I/O modules are available from a variety of manufacturers such as Grayhill, Crydom, or Kyoto and from distributors such as Digikey and Future Electronics. The following are recommended miniature modules:
Grayhill 70M-OAC5, Digikey #GH7022-ND, Allows a +5 volt logic output to control up to 3 amps of 24-140 VAC. Example: use this module to turn a household light on and off.
Grayhill 70M-ODC5, Digikey #GH7024-ND, Allows a +5 volt logic output to control up to 3 amps of 3-60 VDC. Example: use this module to turn a 12 volt automotive light on and off.
Grayhill 70M-IAC5, Digikey #GH7026-ND, The presence or absence of 120 VAC creates a 0 or +5 volt DC signal for connection to a logic input. Example: use this module to detect whether a household light is on or off.
Grayhill 70M-IDC5, Digikey #GH7027-ND, The presence or absence of 3-32 VDC creates a 0 or +5 volt DC signal for connection to a logic input. Example: use this module to detect whether an automotive light is on or off.
All these modules provide optical isolation between the high voltage side and the logic side. It should be noted that the output modules require inverted logic, that is, a logic low input signal to turn on the output. For an input module, logic sense is normal, that is, if an AC or DC signal is present at the terminal block depending on the type of module, a logic high will be sensed by the LabJack.
The RB16 will accept either 16 miniature style modules or 8 standard size modules.
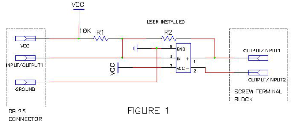
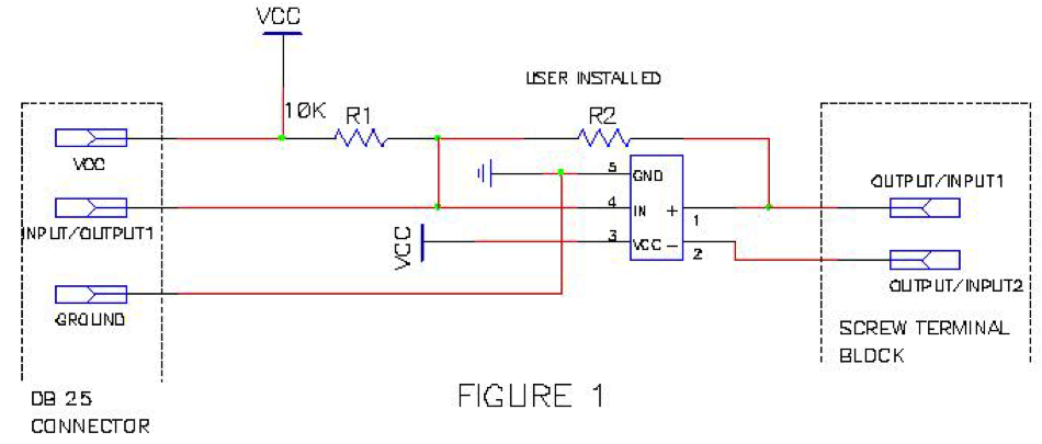
The schematic of one section of the RB16 is shown in Figure 1. This circuit is repeated 16 times. An input or output, depending on the module type, comes from a DB25 connector. The output or input is connected to the screw terminals. The screw terminals are intended to accommodate voltages up to 240 volts AC either as an output or as an input. The DB25 connector signals are low level DC signals.
Resistor R1 in Figure 1 is a pull up to VCC (normally +5 volts). Resistor R2 is a feed through resistor for applications where the RB16 will be used as a breakout box for the DB25 signal(s). The application of R2 was mainly intended for the LabJack, where the user might want some of the I/O signals brought out directly to the screw terminals. The resistor can be of any convenient value that will pass the signals back and forth. When the user installs this resistor, the module sockets will be blocked from accepting the module.

The printed circuit board and dimensions are shown in the figure below. The board comes with 0.5-inch standoffs to allow mounting to a chassis. The hole pattern and spacing are repeated.

The following table shows pin out functions of the DB25 connector.
Table 1. Pin-out information for output control
DB25 Pin No | Output Control |
1 | R0 |
2 | R1 |
3 | R2 |
4 | R3 |
5 | R4 |
6 | R5 |
7 | R6 |
8 | R7 |
9 | NC |
10 | VCC |
11 | VCC |
12 | VCC |
13 | VCC |
14 | GND |
15 | GND |
16 | GND |
17 | GND |
18 | R8 |
19 | R9 |
20 | R10 |
21 | R11 |
22 | R12 |
23 | R13 |
24 | R14 |
25 | R15 |
The complete schematic of the RB16 is shown on the next page. There are 3 resistors added on the last 3 I/O modules to terminate special I/O functions of the LabJack U12. These resistors will not normally affect the operation of the RB16.

For Technical Support Contact:
ELECTRONIC INNOVATIONS CORP
Email:jk@designcircuit.com