Interface Innovations

Interface Innovations developed a LabVIEW Library to assist with collecting data and controlling several of our devices. A quote from their website regarding LabJack products:
“We've had the pleasure of using LabJack products for nearly a decade
now, and have always wished that there was a simple application to
specify input/output on the devices. Even better, if this standalone app
could be dropped as a block into a LabVIEW program, that would be
great! So after years of thinking this, we did it. Building on the
excellent foundation of the LabJack UD low-level drivers distributed by
LabJack, we created a simple driver for the U3, U6 and U9 devices on USB
and ethernet that just works! Plug it in, run the driver, and tell your
DAQ what to do. As it should be. We've developed a number of sampling
applications using this and a handful of other useful library functions.”
Warning: This LabVIEW Library is an unofficial release and not endorsed by LabJack. It only covers U-Series devices. Refer to our most recent LabVIEW packages for official examples and support.


Interface Innovations developed a LabVIEW Library specifically for the UD Devices, more information about their product can be found on their website:
Their software has several licensing options which can be found through their downloads page.
They have a Development library called the LabJack Utilities Toolkit that is used for application development.
They also have a stand-alone suite called LabJack Utilities RunTime that only requires the LabVIEW run-time engine.
Pricing
At the time of this writing, the LabJack toolkit can be purchased according to below pricing:
Single License $40.00/ea
Three pack licenses $100.00/ea
Five pack licenses $150.00/ea
The toolkit can be embedded into other LabVIEW programs to aid in LabJack configuration. The stand-alone executable program is also only $40, and it will run without a full installation of LabVIEW (only requires the free run-time engine).
For updated pricing please go to their downloads page.

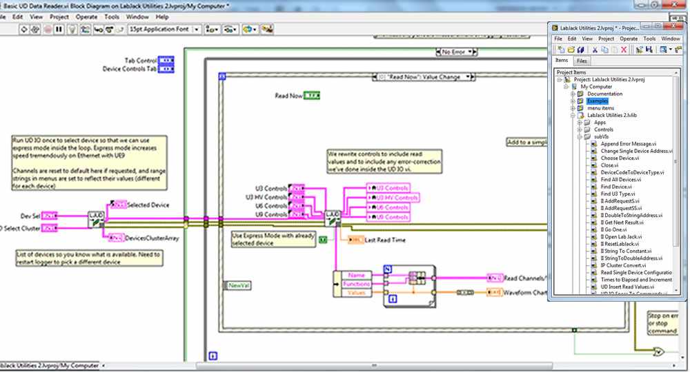
The software includes IO configuration blocks, commented block diagrams, and even some convenient logging options!
More Information
For more information about what Interface Innovations has to offer in regards to LabJack Devices, please go to their LabJack Products page.
Example Screen Shots







Some information and images displayed on this page are from Interface Innovation's website as of November 3, 2015:
https://www.interfaceinnovations.org/index.html